count: [2026-01-08] [Close]
A research team led by Prof. Guo Bin from the Hefei Institutes of Physical Science of the Chinese Academy of Sciences has achieved a significant breakthrough in fusion power system optimization by designing an advanced Organic Rankine Cycle (ORC) for low-grade waste heat recovery from the Chinese Fusion Engineering Testing Reactor (CFETR). Their findings were recently published in the prestigious journal Energy under the title: “Thermal analysis and configuration optimization of Organic Rankine Cycle for waste heat recovery from a steady state Chinese Fusion Engineering Testing Power Reactor.”.
As a promising steady-state magnetic fusion reactor, CFETR represents a vital step toward commercial fusion energy. However, one of the major challenges in fusion reactors lies in managing the vast amounts of low-grade waste heat generated by components such as the divertor and blanket. This study is the first to propose the coupling of an efficient and optimized ORC system with the CFETR power reactor, aimed at minimizing thermal losses and enhancing energy utilization.
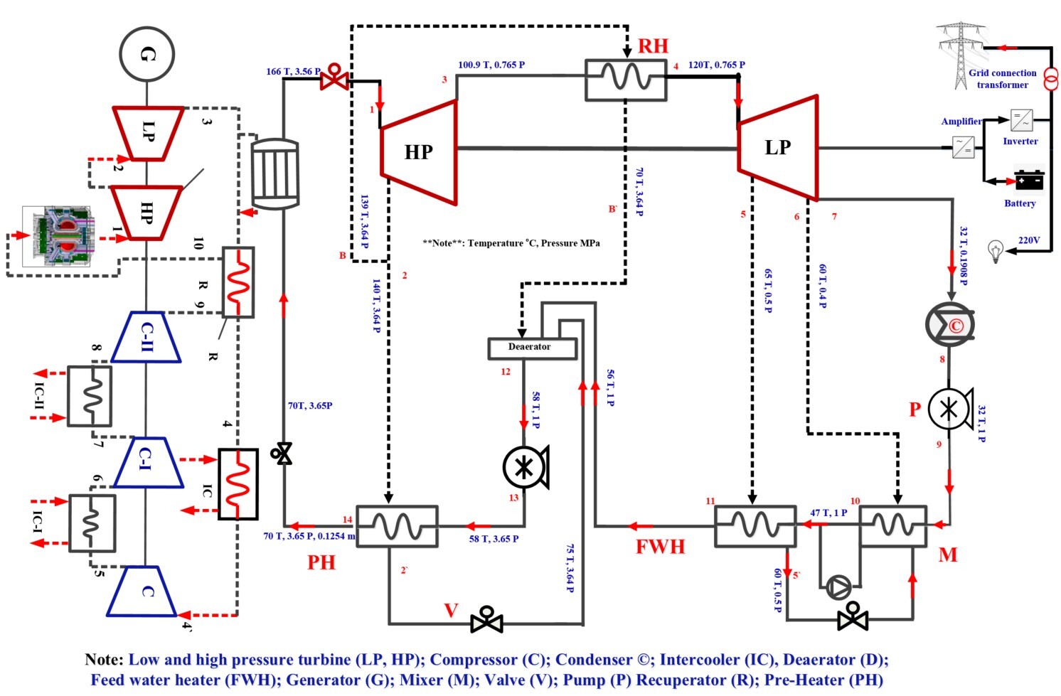
To tackle the complex thermodynamic and heat integration issues, the team developed advanced simulation models using Engineering Equation Solver (EES) for cycle analysis and MATLAB-based LAMP modeling for dynamic system configuration. These tools enabled a comprehensive investigation and optimization of the ORC configuration, leading to significantly improved thermal performance. The research addresses this challenge by designing and optimizing a thermal cycle that efficiently converts this residual heat into useful electricity using an ORC system. The study demonstrates how this approach improves thermal efficiency and supports the sustainable operation of future fusion power plants. The innovative design of ORC for waste heat recovery not only demonstrates how low-grade waste heat can be effectively utilized in future fusion reactors but also provides a model framework that can be adapted to other high-temperature energy systems. The workflow layout and schematic of the innovative Organic Rankine Cycle coupled with supercritical Carbon dioxide Brayton cycle with CFTER have been shown in Fig. 1 and 2 as below:

Fig. 1 Flow chart for ORC design.

Fig. 2 Schematic of ORC with parameters based on R245fa as working fluid.
"Our proposed cycle not only improves the overall energy utilization of CFETR, but also demonstrates a pathway for integrating low-grade heat into power generation," said Prof. Guo Bin.
This innovation supports China's goal of achieving carbon neutrality and marks another step forward in making fusion energy a practical and clean energy source. The full article is available here (doi.org/10.1016/j.energy.2025.137576).